Medicube - Voice Assisted Medication Dispenser
How might we make medication adherence easier for the elderly patients?
Problem
Medication non-adherence is a big problem, specially for the elderly patients. Some of the prime reasons contributing to this problem are - forgetfulness, organizing multiple medication and low motivation amongst patients. New multi-dose pharmacy models like PillPack solve the problem partially by pre-sorting medication according to dosages, but there is nothing which tracks adherence. Mobile apps for medication management are often difficult for the elderly to interact with due to the high cognitive load.
Solution
Medicube is an IOT connected medicine dispenser with a built in voice assistant, which gives personalized reminders to the patient and tracks compliance. It is an extension of the current service provided by Pill Pack where medication is sorted by timely dosages. If the patient does not take their medication on time, it sends voice reminders that are designed to motivate them to follow their regimen. The patient’s medicine habits could be monitored by the caregiver through the Medicube mobile app. The app also alerts the caregiver if the patient needs any assistance while taking their medication.
ROLE
Design Research, Ideation, Prototyping, Visual Design, Concept Video, Voice UI Design, Industrial Design
Advisors
Amik Ahmad, Eric Forman
Duration
5 Months
CONCEPT VIDEO
Voice UI EXPERIENCE SNAPSHOTS
This concept video outlines the Medicube experience for an elderly patient. It shows both the happy and unhappy path and demonstrates how different touch points (physical device/voice/caregiver app) comes into play at various stages of the experience.
Caregiver-Facing App Features - AdhErence
Caregivers can keep a check on the patient’s adherence history to get a holistic view of their medical condition. Keeping a check on their medicine taking streak helps them to motivate their patients to attain their goals.
Caregiver-Facing App Features - Notifications
Caregivers would also be able to get notifications if the patient misses any medication. They would then have options to get in touch with the patient through a variety of means and resolve the problem.
Design Process
Design Research
Research Insights
Cognitive Impairment is the biggest hurdle in people not being regular with their medication
Motivation plays a key role in their ability to adhere to their medication.
Medication adherence increases when patients are familiar with the function of the medicines.
Influence of family or caregivers provides accountability and boosts medication adherence.
Persona
The patients were identified into 2 personas according to our research and the new solution was designed keeping these 2 personas into consideration. Apart from the patients, the caregivers were also identified as potential users of an app which would help them connect with the patients and keep on check on their medication adherence.
User Journey (Current)
The current user journey was mapped for both the patients and the caregivers to identify the goals, touch-points, thoughts and feelings throughout the loop of medication adherence.
Top Goals
Find an alternative and dependable way to remind patients about their medication.
Find a way to make patients more aware of their health and the medicines that they take.
Find ways to make patients optimistic and get them more involved with their health needs.
Brainstorming Solutions
Focussed research
B. J. Fogg, renowned user experience design thought leader and director of the Persuasive Technology Lab at Stanford University, has developed a model of behavioral change. Fogg advocates that technology alone cannot “magically change behavior”. According to Fogg’s Behavior model, there are three components that simultaneously affect behavior:
Motivation: The degree of willingness to do a behavior: For example, motivations may include pleasure, pain, hope, fear, social acceptance, and social rejection.
Ability: The capability to perform the behavior: Ability, however, can be impacted by training in addition to the degree to which the behavior is perceived as being easy to perform.
Trigger: The call to action: Some triggers are natural and some need to be sparked depending on the level of ability or motivation the person has with the target behavior in mind.
Hypothesis
We believe that designing a system which (1) makes the task of taking medication easier, (2) Keeps the patient motivation at least moderately high and (3) triggers the user to do the action for (elderly patients with chronic conditions) will achieve better patient medication adherence.
We will know this is true, if with the use of the system we see medication refills at the right time and less flare in health conditions due to missed medication. The motivation level to take medicines varies with different people and their situations and is difficult to control. However we can facilitate by making the task of taking medication as easy as possible and designing personalized triggers for the action to happen.
Product Structure
The solution can be an IOT connected multi-dose medicine dispenser with built in Voice Assistant (like Amazon Alexa or Google Home) to give voice reminders for medication and provide a platform for self-reporting by the patients. The solution would also have an app component where the caregivers can personalize the reminder trigger and monitor the self-reporting logs. In case of an emergency or reported non-adherence, the caregivers would be alerted, and they can get in touch with patients for timely intervention. This platform can also be used to connect with patients with similar health challenges and create social support for their health recovery.
New user journey
Once the patient is subscribed to PillPack, the pharmacy would send a package with prescribed medicines and the Medicube dispenser in it. Once Medicube is plugged in, the caregiver can set it up by following the easy to understand instructions through its voice interface. They can also customize medicine reminders for their patients through the caregiver facing app.
Swim Lane Mapping
To detail out the ‘Engage’ phase of the experience, I mapped the most probable user journeys and the interactions associated with them. Here is a glimpse of the Swim-lane mapping of the User Journey across all touchpoints.
PERSONA OF THE HEALTH ASSISTANT
It is important to detail out the persona of the Smart pill dispenser before we dive into designing conversations. Depending on what and how the voice interacts with the patient, it would get a personality of its own. So it advisable for the designer to deliberately design one.
GUIDELINES FOR VOICE INTERACTIONS
Be Personal by cooperating with the user. Provide the user opportunity to have a natural back and forth dialog, adapting to the user’s preferred way of speaking and changing context.
Be Adaptable by solving a problem for users and being careful not to create more of them. Make their lives easier by adapting to the nuances of the user’s intended speech patterns and context.
Be Relatable. Respond with information relevant to the user’s intended context, and confirming shared understanding with the user only when necessary.
Be Available by remembering and build upon past interactions in order to improve and speed up future ones through increased understanding of and navigation through context.
SAMPLE DIALOGUES
One of the best ways to begin the design process is by creating sample dialogues. A sample dialog is a snapshot of a possible interaction between your VUI and your user. For creating sample dialogues, we will create them for the most common use case scenarios. The dialogues would be created for the “Happy path” and also when something goes wrong. We would call that the “Unhappy path”
Scenario : Alexa sending medication reminders and expecting the patient to take them.
The messages on Day 1 are slightly more informative as it on-boards and introduces the patient with the medication. It also outlines any specific interaction that the patient needs to do to complete an action. While the same message on Day 2 would sound a little different without repeating the information from the previous day. It is no longer reminding the patient of the function of the medicine. There is just a brief reminder of the instructions of taking the medication. Similarly the way Alexa would interact with the patient would change according to the amount of time the patient has been interacting with the system. It would also depend on the past history of medication adherence.
Variations
Most of the time the voice interactions do not go as originally intended. Users do not always stick to the happy paths. They’re going to disrupt it with synonyms we don’t expect and combo-breakers that deviate from the script. A synonym is a word or phrase that has the same or similar meaning to another word in the same language. A combo-breaker is a way of describing the situation where a user responds to a question with a question, or with some other utterance that isn’t directly relevant. For example, if your friend asks, “Which restaurant would you like to visit?” and you respond “I don’t know, you pick.” that’s not answering the question, but it’s still indirectly relevant.
It is impossible to map paths for all these variations, hence I have tried to identify such synonyms (in orange) and combo-breakers (in green) and have written them on the margins of the script. Our goal at this point is to identify a few of the most probable situations where things might go off the rails. Here is an example.
Device Interactions
Apart from the voice interactions, the physical device itself plays an important role. Just like any other Alexa product, I have tried to use light as a medium to communicate different kind of information. Here is a glimpse of all those light interactions. The images in the first row denote (1) Device startup (2) Device listening and (3) Device talking animations. The images in the second row denote (4) Waiting for patient to pick up medication (5) Medication confirmation success and (6) Medication Adherence fail animation.
Physical Prototype
A physical prototype was also made for testing the concept with users. I used the ‘Wizard of Oz’ technique for user testing. A working Amazon Echo was placed inside the box and the conversations were tested by controlling it through a bluetooth connected device from outside. The prototype also had a LED strip at the contours which simulated the light interactions through an Arduino.
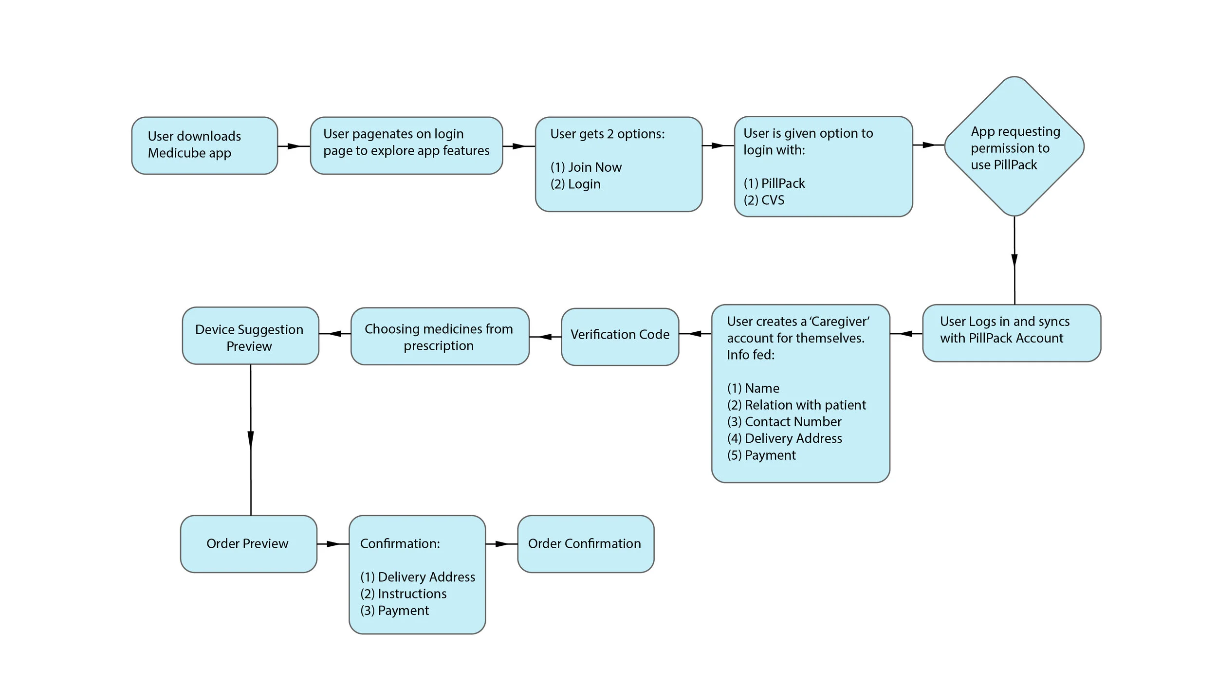
UX Journey Flow (On-Boarding)
The caregiver facing app features were detailed out by breaking them into individual journey flows. This was helpful in gauging the digital user experience and mapping the features in teh app flow.
UX Wireframes (On-boarding)
Low fidelity wireframes were then created before creating high fidelity prototypes. They were then tested with users to get feedback and choose from design options. Rapid iterations at this stage helped me in creating the desired user experience for the caregivers.
High Fidelity Screens (On-boarding)
High fidelity screens for the on-boarding process were created and tested with users to get feedback for iterations. In this flow, the caregiver creates an account for themselves and then orders a medicube device and selects medicine for the patient.
Awards & Recognition
I was happy that this project gave me recognition in the form of an iF Design Talent Award 2019
My Learnings
The project explored many aspects of design (Research, Voice User Interface, Industrial Design, UX/UI Design) which was a great learning process for me as seemed apt as a thesis project.
Learnt the design process of Voice User Interfaces and ways of voice prototyping.
Sharpen my digital product design skills (specially UI Design).
End to end project management and execution of assets & deliverables.
